分享到:
13.旋钮可调电位器
开发板底板有1个可调直流电压输出,0~5V可调直流电压输出,用于ADC采集,如下图:
图 28
图 29
14.十字交通灯
开发板底板有12个LED组成十字交通灯,如下图:
图30
图 31
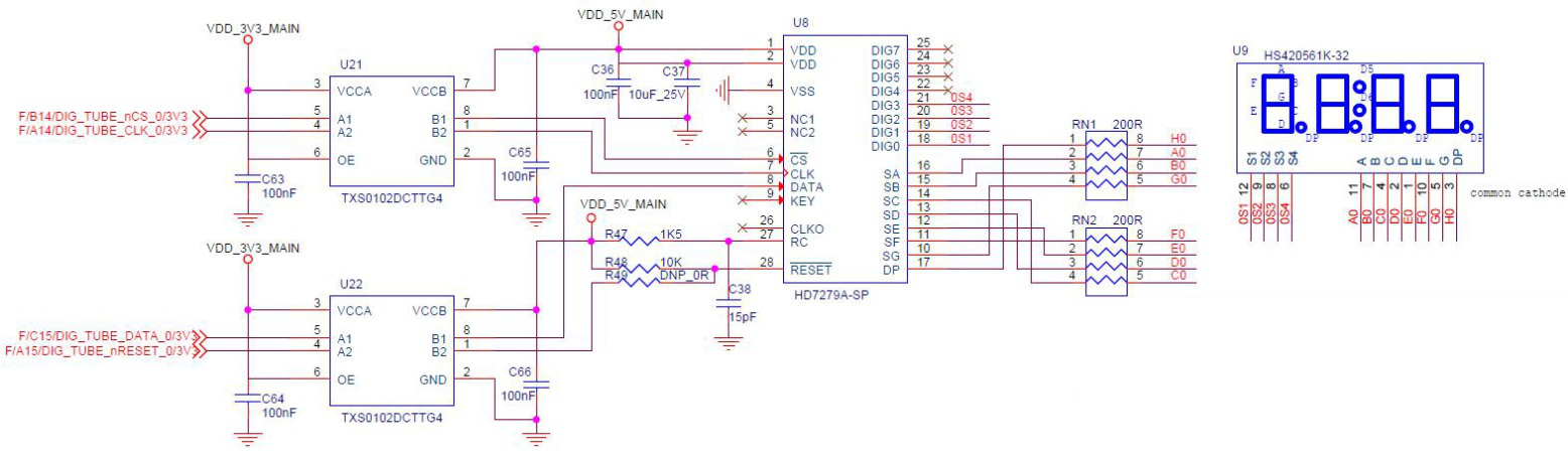
15.数码管
开发板底板具有1个数码管,如下图:
图32
图33
16.温湿度传感器
开发板底板具有1个温湿度传感器,如下图:
图 34
17.直流电机
开发板底板具有1个直流电机驱动,如下图:
图 35
18.步进电机
开发板底板具有1个步进电机,如下图:
图36
(0 )
(0 )
回复
举报
发表回复
版
块
导
航
块
导
航
举报
请选择举报类别
- 广告垃圾
- 违规内容
- 恶意灌水
- 重复发帖

发帖
回复
楼主








