分享到:
8.LED指示灯
开发板底板具有1个电源指示灯,以及1个DAC输出波形指示灯,它们分别是C67和C53。
图 12
图 13
图 14
图 15
核心板具有1个电源指示灯,1个PROGRAM下载指示灯,以及2个用户可编程指示灯,分别是R7,R36,R41和R46。
图 16
核心板各个用户可编程指示灯对应的CPU引脚如下:
表1
|
LED编号 |
FPGA管脚 |
|
KD1 |
P15 |
|
KD2 |
P16 |
9.矩阵键盘
开发板底板具有1个4*4的矩阵键盘,如图所示。
图 17
10.串口
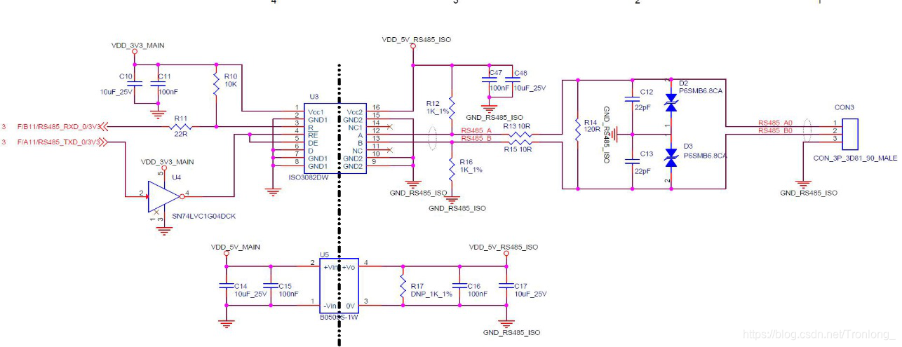
开发板共引出2个串口,分别是CON3和CON4。CON3是通过SP3232EEY串口电平转换芯片得到的FPGA RS232串口,使用9针DB9接口。CON4是通过ISO3082DW串口转换芯片得到的RS485串口。
图 18
图 19 FPGA RS232
图 20
图 21 RS485
11.拓展IO信号
J11是GPIO拓展接口,引脚定义如下:
图22
图23
12.底板B2B连接器
开发板底板上有4个80pin、0.5mm间距的B2B连接器,其中CON0A和CON0C是母座,CON0B和CON0D是公座,用于和核心板连接,以下为底板各个B2B的引脚定义:
图24
图25
图27
(0 )
(0 )
回复
举报
发表回复
版
块
导
航
块
导
航
举报
请选择举报类别
- 广告垃圾
- 违规内容
- 恶意灌水
- 重复发帖

发帖
回复
楼主














图26