6款ST MEMS sensor EVB上线啦,价格优惠,欢迎来询!
01
EVB-LIS2DW12
原理图:
EVB-LIS2DW12提供完整的超低功耗线性加速度计LIS2DW12信号输出,并在VDD/VDDIO上提供所需的去耦电容,用户基于它可以快速设计自己的系统原型和设备,直接调试评估芯片的功能和性能参数
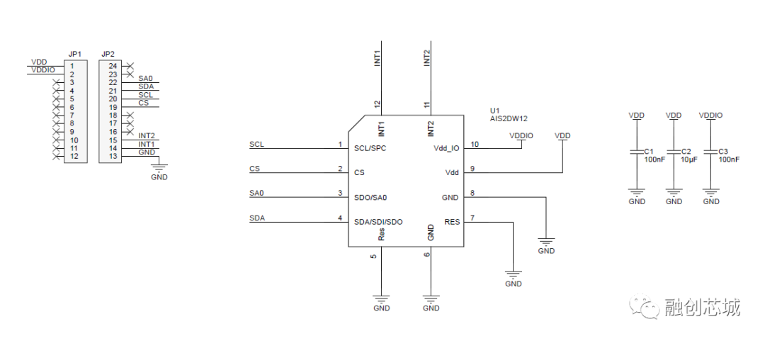
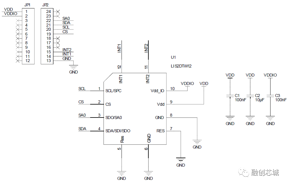
02
EVB-LIS2DTW12
原理图:
EVB-LIS2DTW12提供完整的带温度的超低功耗线性加速度计LIS2DTW12信号输出,并在VDD/VDDIO上提供所需的去耦电容,用户基于它可以快速设计自己的系统原型和设备,直接调试评估芯片的功能和性能参数
03
EVB-AIS2DW12
原理图:
EVB-AIS2DW12提供完整的汽车级线性加速度计AIS2DW12信号输出,并在VDD/VDDIO上提供所需的去耦电容,用户基于它可以快速设计自己的系统原型和设备,直接调试评估芯片的功能和性能参数
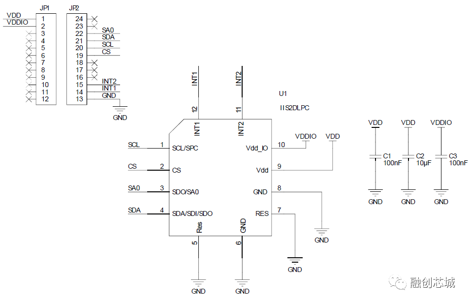
04
EVB-IIS2DLPC
原理图:
EVB-IIS2DLPC提供完整的工业级线性加速度计IIS2DLPC信号输出,并在VDD/VDDIO上提供所需的去耦电容,用户基于它可以快速设计自己的系统原型和设备,直接调试评估芯片的功能和性能参数
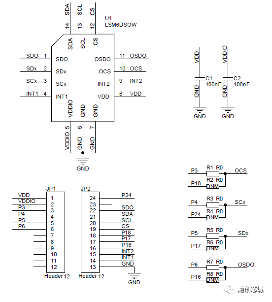
05
EVB-LSM6DSOW
原理图:
EVB-LSM6DSOW提供完整的加速度计陀螺仪二合一芯片LSM6DSOW信号输出,并在VDD/VDDIO上提供所需的去耦电容,用户基于它可以快速设计自己的系统原型和设备,直接调试评估芯片的功能和性能参数
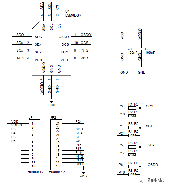
06
EVB-LSM6DSR
原理图:
EVB-LSM6DSR提供完整的加速度计陀螺仪二合一芯片LSM6DSR信号输出,并在VDD/VDDIO上提供所需的去耦电容,用户基于它可以快速设计自己的系统原型和设备,直接调试评估芯片的功能和性能参数
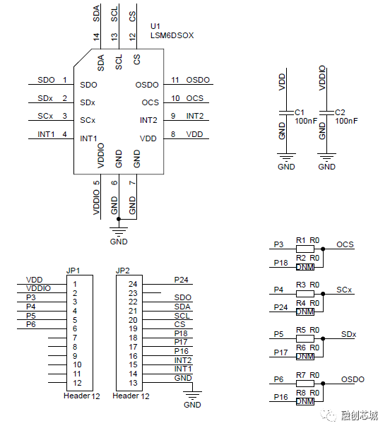
07
EVB-LSM6DSOX
原理图:
EVB-LSM6DSOX提供完整的加速度计陀螺仪二合一芯片LSM6DSOX信号输出,并在VDD/VDDIO上提供所需的去耦电容,用户基于它可以快速设计自己的系统原型和设备,直接调试评估芯片的功能和性能参数
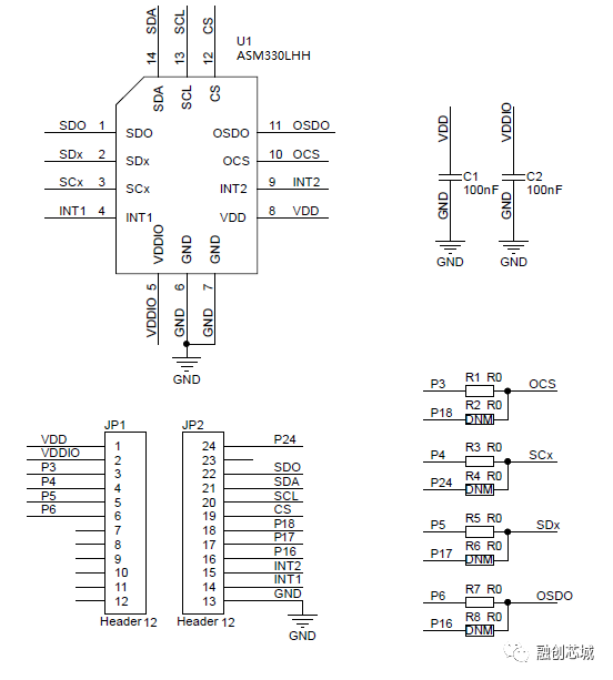
08
EVB-ASM330LHH
特价:原价¥45,现价¥25
原理图:
EVB-ASM330LHH提供完整的汽车级加速度计陀螺仪二合一芯片ASM330LHH信号输出,并在VDD/VDDIO上提供所需的去耦电容,用户基于它可以快速设计自己的系统原型和设备,直接调试评估芯片的功能和性能参数
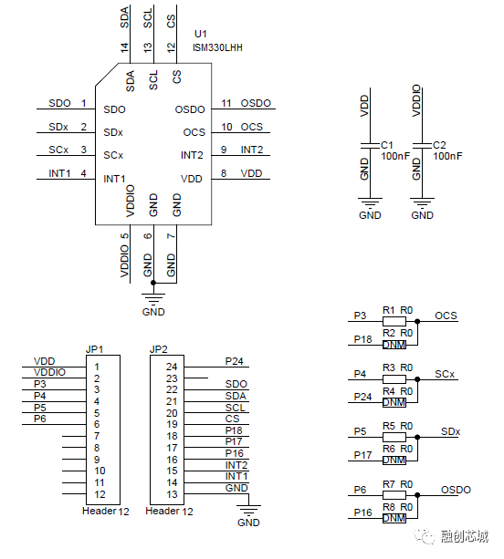
09
EVB-ISM330DLC
原理图:
EVB-ISM330DLC提供完整的工业级加速度计陀螺仪二合一芯片ISM330DLC信号输出,并在VDD/VDDIO上提供所需的去耦电容,用户基于它可以快速设计自己的系统原型和设备,直接调试评估芯片的功能和性能参数
10
EVB-STTS22H
原理图:
EVB-STTS22H由一个带有STTS22H温度传感器的探头组成,该探头通过扁平电缆连接到一个带标准DIL24插座的适配板。它提供了完整的STTS22H信号输出,并在VDD/VDDIO上提供所需的去耦电容,用户基于它可以快速设计自己的系统原型和设备,直接调试评估芯片的功能和性能参数
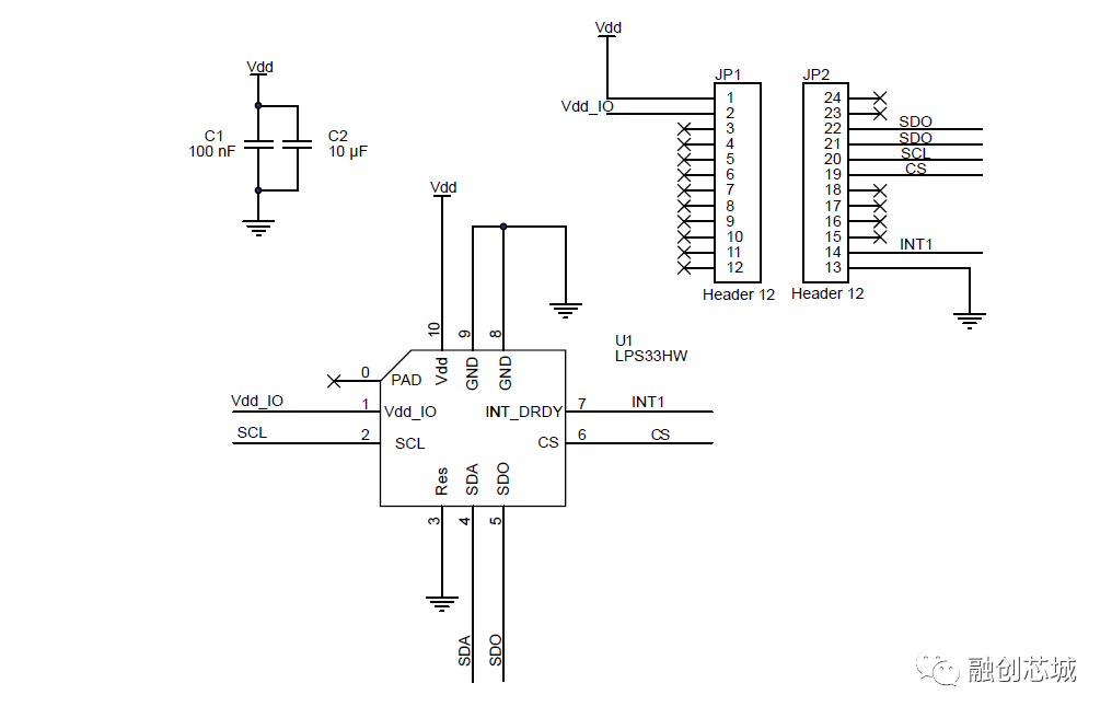
11
EVB-LPS33HW
原理图:
EVB-LPS33HW提供完整的防水气压计LPS33HW信号输出,并在VDD/VDDIO上提供所需的去耦电容,用户基于它可以快速设计自己的系统原型和设备,直接调试评估芯片的功能和性能参数
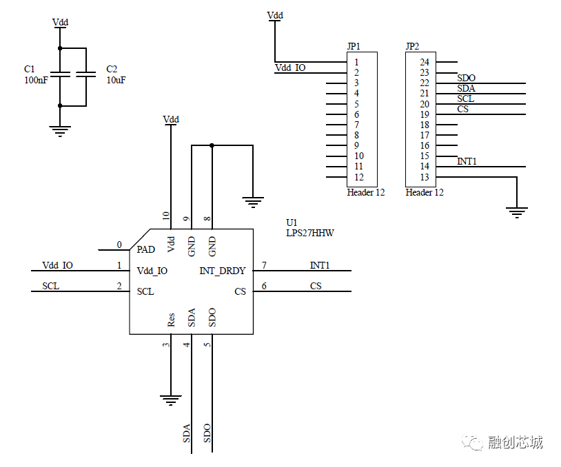
12
EVB-LPS27HHW
原理图:
EVB-LPS27HHW提供完整的防水气压计LPS27HHW信号输出,并在VDD/VDDIO上提供所需的去耦电容,用户基于它可以快速设计自己的系统原型和设备,直接调试评估芯片的功能和性能参数
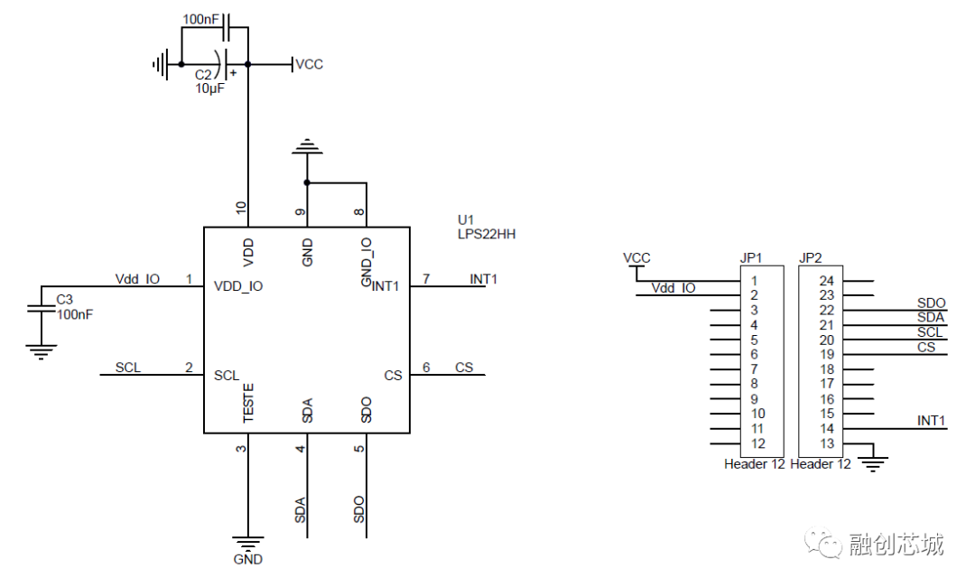
13
EVB-LPS22HH
原理图:
EVB-LPS22HH提供完整的气压计LPS22HH信号输出,并在VDD/VDDIO上提供所需的去耦电容,用户基于它可以快速设计自己的系统原型和设备,直接调试评估芯片的功能和性能参数
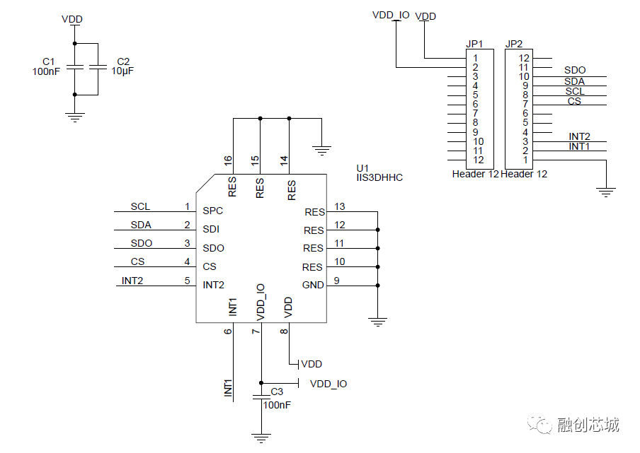
14
EVB-IIS3DHHC
特价:原价¥45,现价¥25
原理图:
EVB-IIS3DHHC提供完整的工业级线性加速度计IIS3DHHC信号输出,并在VDD/VDDIO上提供所需的去耦电容,用户基于它可以快速设计自己的系统原型和设备,直接调试评估芯片的功能和性能参数,更多地应用于高精度的倾角计算。
15
EVB-IIS2MDC
原理图:
EVB-IIS2MDC提供完整的工业级磁力计IIS2MDC信号输出,并在VDD/VDDIO上提供所需的去耦电容,用户基于它可以快速设计自己的系统原型和设备,直接调试评估芯片的功能和性能参数
16
EVB-ISM303DAC
原理图:
EVB-ISM303DAC提供完整的工业级线性加速度计和磁力计二合一芯片ISM303DAC的信号输出,并在VDD/VDDIO上提供所需的去耦电容,用户基于它可以快速设计自己的系统原型和设备,直接调试评估芯片的功能和性能参数
以上型号均现货库存,欢迎采购~
登录融创芯城(www.digiic.com)搜索型号采购,或直接复制链接:
http://www.digiic.com/ProductNew/Search?keyword=EVB-STMicroelectronics
联系客服:
客服QQ:3130730239
邮箱:service@digiic.com


-
- 0000000000000000
-
1888 发帖7917 回复34980 积分
- 私信他 +关注
块
导
航
举报
请选择举报类别
- 广告垃圾
- 违规内容
- 恶意灌水
- 重复发帖