分享到:
CPU处理器
基于TI KeyStone C66x多核定点/浮点DSP TMS320C6678 + Xilinx Kintex-7 FPGA的高性能信号处理器,TI TMS320C6678集成8核C66x,每核主频1.0/1.25GHz,每核运算能力高达40GMACS和20GFLOPS,FPGA XC7K325T逻辑单元326K个,DSP Slice 840个,8对速率为12.5Gb/s高速串行收发器,以下是CPU功能框图:
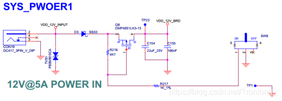
电源接口和拨码开关
开发板采用12V@5A直流电源供电,CON19为电源接口,SW8为电源拨码开关,硬件及引脚定义如下图:
(0 )
(0 )
回复
举报
-
- 0000000000000000
-
1888 发帖7917 回复34980 积分
- 私信他 +关注
发表回复
版
块
导
航
块
导
航
举报
请选择举报类别
- 广告垃圾
- 违规内容
- 恶意灌水
- 重复发帖

发帖
回复
楼主



