人们对水和空气质量的关注程度日益增加,促使设计人员设计实验室和分析分光光度测定仪器来对气体或液体中越来越细微的污染物或变色现象进行定量分析。然而,由于要检测的信号水平越来越微弱,检测方法的灵敏度也必须相应地提高,以便测量其通过样本溶液后吸收或偏转的光的强度。
设计人员面临的挑战是要设计出低噪声和超低电流的前端电子器件,最大限度减少检测器件对测量的干扰。带前端光电二极管的标准跨阻放大器 (TIA) 电路不够精确,无法满足分析分光光度计不断提高的灵敏度要求。
对于许多设计人员来说,最好的办法是简单地调整现有电路。使用这种设计技术可降低总体成本,同时确保设计成功的可能性最大。
本文讨论了 TIA 电路对高精度、低电流光电二极管的要求。为了适应极低的光电二极管电流,本文介绍了关键的信号链元件,包括 Analog Devices 的 ADA4530-1ARZ-R7 低噪声前端放大器和 AD7172-2BRUZ 高精度模数转换器 (ADC),以及最优布局技术。随后介绍如何利用一个在实际配置中结合了绝配元件的参考设计来启动设计。
分光光度法
分光光度法将定量分析应用于众多领域,包括化学、生物化学、物理学、化学和材料工程等。该技术可测量各种物质(在本文中是悬浮于水中的物质)上的入射光的吸收或反射情况。当光束通过样本溶液时,测量装置检测光强度。典型分光光度计包括光源、准直仪、单色器、波长选择器、样本溶液比色皿、光电探测器以及数字显示屏或量计(图 1)。
图 1:分光光度计利用了如下原理:每种化合物都可以通过其对特定范围光波长的吸收、透射或反射情况来加以区分。(图片来源:Chemistry LibreTexts)
图 1 中的准直仪、单色器和波长选择器用于从光源产生所需的波长。准直仪将直线光束引导到单色器。单色器或棱镜产生若干波长或一个光谱。波长选择器(狭缝)将光信号过滤到选定的狭窄波长带。然后,得到的入射光信号 (Io) 到达比色皿中存放的样本溶液,比色皿是用于存放液体样品的直边光学透明容器。
在目标光波长通过比色皿样本溶液后,由光电探测器检测透射光 (It),获得出射光子的数量。信号经过进一步处理,最终呈现在数字显示屏上。
每种化合物都会吸收、透射或反射特定范围的光波长。分光光度测定设备通过测量样本溶液的光强度输出判断吸收或透射情况,从而鉴定化学物质的类型和数量。
根据单色器的波长范围,有两种不同类型的分光光度计。
- 紫外 (UV) 可见分光光度计的波长范围分为两种:185 至 400 nm 和可见光范围 400 至 700 nm。
- 红外 (IR) 分光光度计的波长范围为 700 至 15000 nm。
分光光度法的应用比比皆是。例如,在生物化学中,利用分光光度法分析催化酶反应。该技术还用于临床检查血液或组织。分光光度法的其他变化包括原子发射分光光度法和原子吸收分光光度法。
光电探测器级
经典的光电探测器级使用光电传感器(例如硅光电二极管或光电倍增管)将光转换为小电流。然后,光学传感器之后的运算放大器将传感器的小电流转换为可用电压。简言之,这形同于一个基本 TIA。
TIA 电路中的关键元器件有光电二极管、低输入偏置电流运算放大器、反馈电阻器 (RF) 和稳定反馈电容器 (CF)(图 2)。
图 2:基本 TIA 将光电二极管产生的小传感器电流 (IPD) 转换为可用电压。关键元器件有光电二极管 (DPD)、低输入偏置电流运算放大器、反馈电阻器 (RF) 和稳定反馈电容器 (CF)。(图片来源:Bonnie Baker)
在图 2 中,选择光电二极管来检测 UV 可见光或 IR 波长范围。运算放大器具有高阻抗输入,其输入偏置电流极小,范围在几十 pA 到几十 fA。RF 的范围可以从几百千欧 (kΩ) 到几十千兆欧姆 (GΩ),足以将光电二极管电流 (IPD) 转换到放大器的满电压输出范围。CF 的值取决于放大器带宽、输入电容和寄生光电二极管电容之间的关系,其确定了 TIA 的相位裕量。
TIA 设计的主要挑战在于确保电路稳定性。此分析将用波特图评估 TIA 的传递函数。
典型 TIA 电路如图 3 所示。电路稳定性取决于放大器增益和带宽特性 (AOL(jw))、电路的两个电阻器与六个电容器之间的平衡。
图 3:在 TIA 光电检测电路模型中,实现稳定性需要平衡放大器增益和带宽特性 (AOL(jw))、电路的两个电阻器和六个电容器。(图片来源:Bonnie Baker)
图 3 中的光电二极管模型包含一个理想二极管、光感应电流源 (IPD)、寄生结电容 (CPD) 和寄生结阻抗 (RPD)。TIA 中影响电路稳定性的其他寄生电容包括放大器共模输入电容 (CCM)、差分输入电容 (CDM) 和反馈电阻器的寄生电容 (CRF)(图 4)。
图 4:根据图 3 中的模型给出的 TIA 电路中的电阻和电容定义。(图片来源:Bonnie Baker)
TIA 的频域传递函数由公式 1 给出:
公式 1
其中:
- AOL(jw) 是放大器在频率范围内的开环增益
- β 是系统反馈因子,等于 1/(1 + ZIN/ZF),其中:
- ZIN 为分布输入阻抗,等于 RPD || jw(CPD + CCM + CDIFF)
- ZF 为分布反馈阻抗,等于 RF || jw(CRF + CF)
波特图有助于确定电路的稳定性。该设计的相应波特图显示了放大器的开环增益和 1/β 曲线。确定噪声增益 (1/β) 频率响应的系统元件是光电二极管寄生效应和运算放大器输入阻抗 (ZIN),还有放大器反馈回路中的元件(RF、CRF 和 CF)(图 5)。
图 5:开环增益频率响应和反馈增益倒数 (1/β) 之间的闭合率为 20 dB/十倍频程。(图片来源:Bonnie Baker)
在图 5 中,绿色曲线表示 TIA 的闭环增益,蓝绿色曲线表示 ADA4530-1 的开环增益性能。在闭环 TIA 增益曲线中,DC 增益等于放大器电路的非反向增益,而增益等于 1 + RF/RPD。该曲线的第一次频率变化发生在第一个零点 (fz),其取决于反馈网络。TIA 闭环增益曲线的第二次频率变化发生在第一个极点 (fP),其取决于光电二极管寄生效应、放大器寄生效应和反馈元件。该增益曲线理论上会在最终增益为 1 + (CPD+ CCM + CDIFF)/CF 时变平。使用公式 2 和 3 计算 fZ 和 fP:
公式 2
公式 3
在这个电路中,有意思的地方是 AOL(jw) 曲线与 1/β 曲线相交处。这两条曲线之间的闭合率决定了系统的相位裕量,进而可预测稳定性。
例如,图 5 中两条曲线的闭合率为 20 dB/十倍频程。放大器贡献大约 -90 度的相移,反馈因子贡献大约零度的相移。从 AOL(jw) 相移增加 1/β 相移后,系统相移将是 -90 度,相位裕量为 90 度,系统将能保持稳定。如果这两条曲线的闭合率为 40 dB/十倍频程,即相移为 -180 度,相位裕量为零度,那么电路在阶跃函数输入下将会发生振荡或振铃。
有两种方法可解决电路不稳定性问题:一是添加反馈电容 CF,二是改变放大器以提供不同的 AOL 频率响应或不同的输入电容。
保守计算是将系统的 1/β 极点置于两条曲线相交频率的一半处,从而允许放大器带宽、输入电容及反馈电阻值有所变化。CF 的计算如公式 4 所示:
公式 4
其中,fGBW 为放大器增益带宽积。此外,公式 4 产生 65 度的系统相位裕量。
例如,Analog Devices 的 fA 级输入偏置电流静电计放大器 ADA4530-1ARZ-R7 的最大输入偏置电流为 ±20 fA,输入补偿电压为 50 μV,fGBW 为 1 MHz,CCM 加 CDIFF 等于 8 pF。放大器外部的元器件 RF、CRF 和 CPD 分别为 10 GΩ、5 pF 和 1 pF。
概念验证:分光光度计检测器
如前所述,光电二极管/精密放大器检测光电二极管上的入射光子,并将其转换为可用电压。然后,高分辨率 ADC 将放大器的输出电压转换为数字表示。其功能原理图如图 6 所示。分光光度计检测器级必须利用精密模拟前端测量毫微微安范围的光电二极管电流。TIA 的输入偏置电流规格必须符合这种低输入偏置电流要求。
图 6:分光光度计毫微微安 TIA 检测器电路基于 ADA4530-1ARZ-R7 fA 级输入偏置电流静电计放大器,通过低泄漏夹层板(左)连接到数据采集板(右)。(图片来源:Bonnie Baker)
所示 TIA 电路使用两片板:低泄漏夹层板与数据采集板配接。夹层板包含光电二极管 (DPD)、ADA4530-1 超低输入偏置电流运算放大器、超高反馈电阻器(10 GΩ 玻璃电阻)和反馈电容器 (CF),形成一个基本 TIA 电路。
支持这种超高灵敏度模拟前端的适当输入器件是光电二极管或光电倍增管传感器。检测二极管 (DPD) 跨接在 ADA4530-1 差分输入引脚之间。ADA4530-1 的集成防护缓冲器通过将输入引脚与印刷电路板漏电电流隔离,确保其 ±20 fA 输入偏置电流保持低水平。
对于本文中进行的测试,夹层板 (EVAL-CN0407-1-SDPZ) 是基于 FR-4 和 Rogers 4350B 混合层压板的低泄漏板。外层为陶瓷 (Rogers 4350B),内层为标准玻璃环氧树脂层压板 (FR-4)。与玻璃或环氧树脂材料相比,Rogers 4350B 材料是更好的绝缘体(图 7)。
图 7:该 TIA 装置中使用的低泄漏夹层板是 FR-4 和 Rogers 4350B 混合层压板。(图片来源:Analog Devices)
图 7 中的 Rogers 4350B 材料还能最大限度减少漏电电流,而且与玻璃或环氧树脂电介质相比,其介电弛豫时间要短得多。
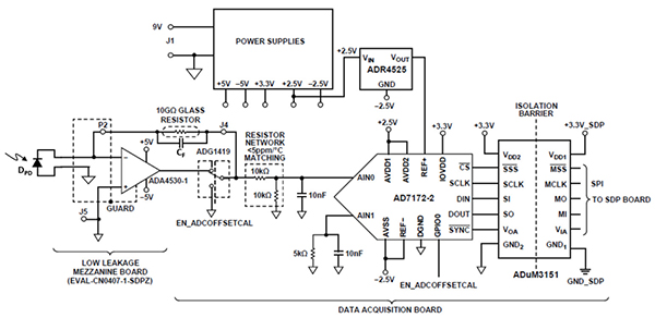
ADC 和电压基准
数据采集板包含 Analog Devices AD7172-2 ADC、电源模块、ADC 电压基准和隔离数字接口。ADC 是一款 24 位 Σ-Δ 型 ADC,以每秒 5 个样本 (SPS) 的转换速率工作,可产生 24 个无噪声位。
夹层板的输出电压范围为 ±5 V。使用 Analog Devices 的 ADR4525BRZ-R7 2.5 V 电压基准时,AD7172-2 ADC 的输入范围为 ±2.5 V。10 kΩ/10 kΩ 匹配电阻分压器将夹层板的输出衰减为一半。为使 ADC 失调误差最小,Analog Devices 的 ADG1419BRMZ-REEL7 模拟单刀双掷 (SPDT) 开关将电阻分压器的输入短接至地。此配置能消除测得的 ADC 和电阻分压器失调误差。余下的失调由 ADA4530-1 自身电路产生。
电源管理
分光光度计毫微微安检测器级的电源管理部分为夹层板和数据采集板上的所有元器件供电。数据采集板上的电源管理部分从外部 9 V 直流电源获取电能(图 8)。
图 8:使用外部 9 V 输入,分光光度计毫微微安检测器的电源部分通过 Analog Devices 的低压差稳压器 (LDO) 为夹层板和数据采集板上的所有元器件供电。(图片来源:Analog Devices)
从 9 V 外部输入到电路板电源 IC 的输入电路包括防范过压瞬变和反向电压的保护功能。三个 Analog Devices ADP7118ACPZN-R7 低噪声 LDO 线性稳压器为 ADA4530-1 放大器产生 5 V 电压,为 AD7172-2 ADC 模拟前端产生 2.5 V 电压,为数字输入/输出线路和 Analog Devices ADUM3151BRSZ-RL7 数字隔离器产生 3.3 V 电压。
测试分光光度计检测器电路
夹层板位于数据采集板之上,如图 9 所示。
图 9:夹层板和数据采集印刷电路板的组合,在采集板前围绕夹层板放置的将是屏蔽板。(图片来源:Analog Devices)
图 9 显示了移除屏蔽板后的夹层板。屏蔽板就位后,可防止 ADA4530-1 放大器输入级的干扰。
要启动测试,需要连接 9 V 电源,并从 Analog Devices 支持网站的“电路评估与测试”部分下载 EVAL-CN0407-SDPZ 评估软件。
软件启动并运行后,配置电路板以测试 ADC 噪声。为获得最佳噪声性能,应选择可接受的最低采样率。例如,以 0.83 SPS 采样 120 分钟时,系统产生 1.4 fA 的均方根 (rms) 噪声,DC 值为 -150 阿安培 (aA)(图 10)。
图 10:为使毫微微安测量系统获得最佳噪声性能,应选择可接受的最低采样率。图中显示的是以 0.83 SPS 采样 120 分钟的系统噪声。产生的均方根 (rms) 噪声为 1.4 fA,DC 值为 -150 aA。(图片来源:Analog Devices)
10 GΩ 电阻的热噪声为 12.87 μV/√Hz,是系统的主要噪声。为了抵消此噪声,可以使用 ADC 的过采样功能从结果中滤除较高频率的噪声。
总结
分光光度测定仪器可对气体或液体中的细微污染物或变色现象进行定量分析。设计人员面临的挑战是要设计出低噪声和超低电流的前端电子器件,最大限度减少检测器件对测量的干扰。
为了帮助找到可行的分光光度测定解决方案,本文展示了一个由 ADA4530-1 毫微微安放大器和 24 位 AD7172-2 Σ-Δ ADC组成的 TIA 配置,可用来构建高精度、稳健型解决方案。创新的布局和电路板制造技术有助于实现最终解决方案并产生低噪声结果。
回复
举报
回复于 2020-02-18
5#
块
导
航
举报
请选择举报类别
- 广告垃圾
- 违规内容
- 恶意灌水
- 重复发帖

发帖
回复
楼主